Choosing the Right S3 Storage Class: When to Use What?

Choosing the Right S3 Storage Class

Amazon S3 offers a variety of storage classes tailored for different use cases helping you balance cost, durability, and access speed. In this blog, we’ll break down when to use which storage class.

Why Your S3 Storage Class Choice Matters?

Choosing the right Amazon S3 storage class directly impacts your cloud costs and application performance. This visual guide will help you navigate the options and make the best choice for your data.

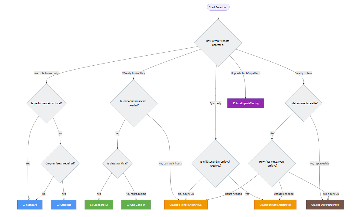
A Decision Flowchart:

A Decision Flowchart

Fig : A Decision Flowchart

This flowchart helps you choose the most cost-effective and performance-appropriate Amazon S3 storage class based on how frequently your data is accessed, its criticality, and retrieval time requirements.

Data Lifecycle Management:

Data Lifecycle

Fig : Data Lifecycle

Optimize costs by automatically moving data through cheaper storage tiers as it ages:

Cost vs. Retrieval Speed:

Cost Vs Retrieval

Fig : Cost Vs Retrieval

See how cost decreases as retrieval time increases:

S3 Storage Class Use Cases:

  • S3 Standard: Frequently accessed application data, websites, dynamic content.

    Example: Hosting an e-commerce product catalog accessed multiple times per hour.

  • S3 Standard-IA (Infrequent Access): Use for Critical data accessed occasionally.

    Example: Monthly customer reports that need immediate access but aren’t used daily.

  • S3 One Zone-IA: Use for Reproducible data accessed occasionally, where durability across regions isn’t required

    Example: Backups of processed logs that can be re-generated if lost.

  • S3 Intelligent-Tiering: Use for Data with unknown or changing access patterns

    Example: User-uploaded media files where some are viewed often and others rarely.

  • S3 Glacier Instant Retrieval: Use for Archive data needing millisecond retrieval

    Example: Archived legal documents that must be instantly accessible for audits.

  • S3 Glacier Flexible Retrieval: Use for Archive data with flexible access time (minutes to hours)

    Example: Long-term research data rarely accessed but occasionally needed.

  • S3 Glacier Deep Archive: Use for Compliance or archival data accessed once a year or less

    Example: Annual financial records required for regulatory compliance.

Conclusion

Choosing the right S3 storage class doesn’t have to be complicated. By understanding your data access patterns and retrieval needs, you can strike the perfect balance between performance, durability, and cost-efficiency. Whether it’s frequently accessed content or long-term archives, AWS has a storage class that fits this flowchart just makes picking the right one easier.